“区块链 ”是相对于“互联网 ”说,就是“区块链 各传统产业”,但这并不是两者的简单结合,而是利用区块链技术或特点,将区块链与传统产业深度融合。
区块链起源于技术创新,但更重要的是,技术创新带来的模式创新和思维创新。回顾互联网 的过程,最初只是传统企业的互联网和移动。到目前为止,许多传统企业已经被使用“互联网思维”创造了新的商业模式。大体上,拥抱区块链可以分为三个维度:区块链技术、区块链模式和区块链思维。
区块链技术:详细介绍了区块链技术的前一章。一般来说,它包括分布式数据存储、点对点传输、共识机制和加密算法。传统公司与区块链技术的结合是整体或部分链业务,应用于“链”上。这个“链”包括公链、联盟链、私链和侧链。
区块链模式:区块链模式可定义为结合通行证(Token)生态系统生产关系的变化。区块链模式的核心是认证生态系统,认证生态系统的核心是激励机制。传统公司结合区块链模式,本质上研究利用认证建立完善的激励机制。目前,该行业已经提出“币改”“链改”“票改”等等,都是这个范围内的创新。

区块链思维:区块链思维难以定义,高高在上“互联网思维”所有好的商业思维都包括在内。然而,与互联网思维一样,区块链思维也从传统的商业社会中延伸出来。互联网侧重于信息(数据),区块链侧重于价值(通用证书)。正是由于区块链的价值属性,它实现了原始互联网和企业不够重视、不愿意或无法实施的需求,然后形成了一套商业逻辑,可以称之为区块链思维。
根据区块链技术和区块链模式,区块链思维包括以下三个要素:
a) 去中心化
自人类群居诞生以来,集中群居诞生以来就存在。人性喜欢群居,渴望自由。在刀耕火种的时代,人们害怕自然的力量和生存的压力,更愿意放弃自由,依附于民族、村庄和国家。当基本物质需求得到满足时,人类开始挑战曾经归属于自由的集中组织,以追求自由。区块链是在技术驱动下,追求技术可以触及的分散思想“自由”。
严格地说,当今的社会结构不能被视为集中,许多制度的诞生和改进都有更多的游戏因素。然而,并非所有领域都有自由竞争,特别是在能源、房地产、金融等领域。由于强烈的依赖性,大多数自由竞争已经转向垄断或寡头垄断。比特币是对金融寡头垄断的分散挑战。
所以,通过区块链技术实现分散不是对抗现有社会结构,而是平衡和优化。分散不是消除中心,而是优化正态分布和权力分布结构,是权力、责任和利益的分布式转变。
b) 代码是法律
在建立信用关系时,人类社会发明了合同。现在合同精神已经成为文明社会的灵魂,但违约现象仍然很常见,小到人“放鸽子”,从信用破产到债务违约,违约似乎是另一种常态。为了降低违约率,加强信用风险管理,合同的发展经历了口头协议、书面合同和电子合同三个阶段。区块链上的合同是电子合同的升级版本。
在比特币中,通过在区块链上的透明公共账簿中进行交易记账,确保交易的真实性和不可篡改性,从而建立信任的基础,降低信任的成本。然而,从分散思维可以推断,任何人类行为都可以参考分布式账簿中的交易记账记录,以实现分散化。
以太坊认为,人类的行为极其复杂,不能简单地按照交易记账的方式来处理,而是应用协议来完成,通过代码在区块链上执行协议,从而产生了智能合同:“一套以数字形式定义的承诺,包括合同参与者可以执行上述承诺的协议”。
因此,代码是法律,可以理解为协议代码,即通过代码编写合同(或需要达成一定的共识才能篡改),并自然地在公共透明链上履行合同。协议代码在现实经济活动中非常实用,特别是在金融和供应链领域。通过协议代码,可以提高合作的透明度,提高新手货币投机手机常用软件的效率,降低信用风险,提高绩效率。
3) 共识意识
区块链作为一个分散的网络,每个参与者都是平等、自由和公平的。如果没有共识,整个区块链将不复存在。但这里的共识不仅指分布式系统中的共识算法,也指双赢的合作意识。
在区块链世界,创始团队和参与者通过通证绑定到一艘船上,只有双赢的合作才能使自己获得更大的利益。这种激励机制使参与者能够充分发挥主观主动性,积极参与区块链项目的运营和监督活动。我们可以看到,许多区块链项目都有大量的自组织社区和社区,他们将积极帮助项目推广营销活动。这是共识的体现。
关于“区块链 ”一些悖论和误解
现在很多领域已经开始尝试做区块链项目,很多人感受到了技术带来的便利,但与此同时,很多人试图把区块链当作救命稻草,过度神话区块链,认为区块链技术的应用可以治愈所有企业“病”。这里需要解释一些人们对企业应用区块链的误解。
a) 很多人认为,区块链就是发币圈钱?
很多人关注区块链不是因为它的核心价值,也不是因为它的分布式存储,而是因为他们认为区块链可以发行硬币和融资!所以很多企业都处于生存的边缘,都想靠发币融资来解决企业的生存问题。但这真的有效吗?
当然不是!很多人说在区块链行业发行货币融资很容易,但事实并非如此。货币融资的普及不是区块链本身带来的,而是行业的风口带来的,这是行业的普及带来的。
但是这个行业的热度不会永远持续下去,融资或者项目的进展也不会一直如此容易。从2017年10月份的一个数据就能看出来,一旦区块链的热度有所下降,当月的区块链项目就有一半上述未达到融资期望额度。所以,和所有其他行业的商业模式及业务模型一样,区块链也是要服务于实体经济的,虚无的区块链最后会灭亡。
b) “区块链 ”等于提前上市吗?
要回答这个问题,首先要了解通证和股权两个概念。
股权是集中组织经济行为的产物,股份规模不同,话语权、控制权和利益分配不同;通知是区块链经济的产物,相对而言,它实现了分散化。此外,通行证的数量并不意味着声音的大小和项目控制的数量。
股权的主体是公司、有限公司和盈利机构;区块链的认证主体可能是上述机构、社区甚至公益事业,而不一定是股份制公司。
既然通行证不是股权,为什么要有价格?事实上,这和萝卜、蔬菜、石油和煤炭的价格是一样的。由于通行证的价值将用于某一领域,因此它需要一个公平的价格。在市场经济体系下,价格由市场机制制制定。在区块链领域,价格由人与人之间的供求关系决定。例如,以太坊需要消耗 才能建立智能合同Gas,因此,需要有一个价格来衡量消费。
因此,不能认为“区块链 ”是企业发展的捷径,是企业和行业长期价值的建设者,是企业发展的唯一途径。
c) 区块链发币会涨吗?
从微观经济学的角度来看,任何东西的价格都取决于供需方向的综合平衡:当供过于求时,货币价格下跌;当供过于求时,货币价格上涨。例如,以太坊经常用于区块链项目融资,因此当区块链融资特别热时,以太坊的价格会上涨,当区块链融资特别荒凉时,以太坊的价格会下跌。这是一个典型的供求关系决定价格的例子。
货币价格不会凭空上涨。本质上,区块链世界商业的客观规律与传统资本市场相同。只有真正为社会提供价值,才能得到社会的认可,才能被广大用户所接受。这个项目的通行证价值会更高。只有贡献积极价值的项目,才能体现通行证价格。
由于区块链产业的快速发展,人们没有时间理解它,许多人在区块链的旗帜下做了各种各样的事情。许多项目,或一些人,在区块链领域做了一些坏事,从长远或短期来看,将透支公众对区块链的信任。
区块链技术的发展仍处于非常早期的阶段,如果社会对这项技术失去信任,无疑会减缓革命性的技术进程,延迟文明创新的进程。
"区块链 "探索与尝试
区块链技术的主要应用领域包括金融、信息安全、供应链、物联网和公共服务,如下图所示。

“区块链 ”五大应用领域
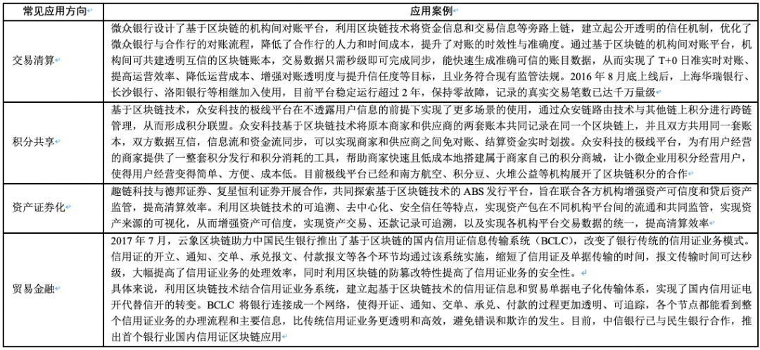
1、金融领域
区块链可以提供信任机制,有潜力改变金融基础设施。股权、债券、票据、仓单、基金份额等各种金融资产可以整合到区块链技术体系中,成为区块链上的数字资产,存储、转移和交易。
区块链技术的分散化可以降低交易成本,使金融交易更加方便、直观和安全。区块链技术与金融业的结合必然会创造越来越多的商业模式、服务场景、业务流程和金融产品,从而对金融市场、金融机构、金融服务和金融业态的发展产生更大的影响。
随着区块链技术的改进和区块链技术与其他金融技术的结合,区块链技术将逐步适应大规模金融场景的应用。下表是金融领域的应用案例。

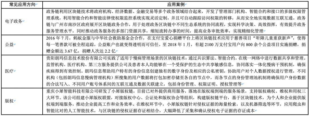
2、公共服务领域
传统的公共服务依赖于有限的数据维度,信息可能不够全面和滞后。区块链不可篡改的特点使链上的数字证书具有很高的可信度。在产权、公证、公益等领域建立新的认证机制,提高公共服务管理水平。
捐赠项目、募集细节、资金流向、受助人反馈等公益流程中的相关信息可存储在区块链上。在满足项目参与者隐私保护等相关法律法规要求的前提下,有条件公开,方便公众和社会监督。下表是对典型公共服务领域场景应用的梳理。

3、信息安全领域
区块链技术将从根本上改变信息传播路径的安全性,利用区块链可追溯性和不可篡改的特性,确保数据源的真实性和数据的不可伪造性。下表是对信息安全领域场景应用的梳理。

4、物联网领域
物联网,区块链,物联网上的每个设备都可以独立运行,整个网络产生的信息可以通过区块链的智能合同来保证。
a) 新手怎么炒币不亏到账 安全性
传统的物联网设备容易受到攻击,数据容易丢失,维护成本高。物联网设备的典型信息安全风险包括固件版本低、缺乏安全补丁和存在权限BUG、设备网络端口过多、未加密信息传输等。区块链全网络节点验证的共识机制、不对称加密技术和数据分布式存储将大大降低黑客攻击的风险。
b) 可信性
传统的物联网由集中的云服务器控制。由于设备的安全性和集中服务器的不透明度,很难有效地保证用户的隐私数据。区块链是一个分布式帐簿,每个块都相互连接,并有自己独立的工作能力,以确保链上的信息不会被篡改。因此,分布式帐簿可以为物联网提供信任、所有权记录、透明度和通信支持。
c) 效益性
受云服务和维护成本的限制,物联网难以实现大规模商业化。传统物联网实现物联网的物联网
信是经由中心化的云服务器。该模式的弊端是,随着接入设备的增多,服务器面临的负载也更多,需要企业投入大量资金来维持物联网体系的正常运转。
而区块链技术可以直接实现点对点交易,省略了中间其他中介机构或人员的劳务支出,可以有效减少第三方服务所产生的费用,实现效益最大化。
5、供应链领域
供应链由众多参与主体构成,存在大量交互协作,信息被离散地保存在各自的系统中,缺乏透明度。信息的不流畅导致各参与主体难以准确地了解相关事项的实时状况及存在问题,影响供应链的协同效率。当各主体间出现纠纷时,举证和追责耗时费力。
区块链可以使数据在各主体之间公开透明,从而在整个供应链条上形成完整、流畅、不可篡改的信息流。这可以确保各主体及时发现供应链系统运行过程中产生的问题,并有针对性地找到解决方案,进而提升供应链管理的整体效率。下表是供应链领域的场景应用。

