首页 币圈资讯 央行加快数字货币研究,看各国CBDC进展如何

央行加快数字货币研究,看各国CBDC进展如何

82019年下半年,2019年下半年工作电视会议。会议提出,要利用形势引导金融技术的发展,加快中国法定数字货币的发展(D…

82019年下半年,2019年下半年工作电视会议。会议提出,要利用形势引导金融技术的发展,加快中国法定数字货币的发展(DC/EP)跟踪研究国内外虚拟货币的发展趋势。

数字货币一直是各国央行关注的重点之一,早在2017年,我国央行就已经成立了数字货币研究所,今年7月初,中国人民银行研究局局长王信也表示,国务院已正式批准央行数字货币的研发,目前央行正在组织市场机构从事相应工作。

西南财经大学包容性金融与智能金融研究中心副主任陈文认为,央行的数字货币应该被视为基本货币的补充。许多专家还表示,法定数字货币是纸币的替代品,不会影响法定货币。

所以这看似“替身”货币的影响是什么?

央行数字货币可能会产生影响

中国发行法定数字货币的优势

业内人士表示,中国创造了世界上最多的数字资产。在这种情况下,中国在发行法定数字货币方面具有优势,需要在这一领域有所作为。

业内人士表示,中国发行数字货币有以下两个优势:

1、金融基础设施建设具有后发优势,历史负担小,数字化程度高。

2、中国已成为世界上最活跃的电子商务经济体。终端用户对数字货币的潜在需求强劲,应用场景丰富。

有助于提高货币政策的有效性

不久前,中国人民银行研究局王欣在数字金融开放研究计划启动仪式和首届学术研讨会上表示,央行货币的数字化有助于优化央行的货币支付功能,提高央行的货币地位和货币政策的有效性。央行不仅可以通过调整央行的数字货币利率来影响银行存款和贷款利率,帮助打破零利率的下限。

王信说,央行的数字货币(CBDC)它可以成为满足持有人对安全资产储备需求和银行存款利率下限的计息资产。它也可以成为一种新的货币政策工具。

可能直接作用于企业和个人

井通科技CEO在接受国央行想发行主权数字货币,周沙在接受记者采访时表示:如果中国央行想发行主权数字货币,关键是企业和个人大户是否允许在央行系统开户,并给予存储计息。

周沙认为,这样,央行就可以更好地调整货币政策,设定基准利率。一旦释放数字货币的潜力,它可能是正确的“央行——商业银行”央行的货币政策将直接影响到企业和个人,商业银行的货币乘数因素将消失,商业银行体系将缩减为投资金融机构或商业贷款机构。

然而,中国虽然有发布数字货币的基本条件,但仍面临着传统金融设施改造等挑战。

鉴于央行发行法定数字货币的困难,一些专家表示,如果数字货币在中国发行,将面临技术和人民币资本下无法自由流动、使用数字货币进行非法犯罪、金融基础设施转型升级等问题。

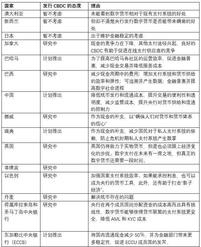
CBDC正在成为世界各地央行研发的新领域

根据公开信息,自2017年中国人民银行数字货币研究所正式成立以来,截至2019年8月4日,央行数字货币研究所已申请74项涉及数字货币的专利。中国人民银行行长易示,“中国目前处于全球数字货币研究的前沿。”

不仅中国,包括英格兰银行、加拿大央行和瑞典央行在内的许多央行也已经开发了法定数字货币。

早在2016年,英格兰央行就发行了集中的数字货币RSCoin,被称为‘混血’数字货币。当时,英格兰央行是少数开发自己数字货币的央行之一。

此外,瑞典央行(Riksbank)此前,《金融时报》报道称,瑞典央行可能成为世界上第一家推出数字货币的央行,近年来一直致力于数字货币的研究。

央行加快数字货币研究,看各国CBDC进展如何新手炒币亏
 
央行加快数字货币研究,看各国CBDC进展如何
 

今年6月,俄罗斯央行行长纳比乌里纳曾表示,俄央行有一天将推出自己的数字货币。她表示,CBDC效用的关键是技术必须保证“可靠性和连续性”;技术必须成熟,包括分布式注册中心的技术。俄罗斯央行将审查开发加密货币的建议。然而,纳比乌里纳补充说,欧亚经济联盟的法定货币结算体系正在改善,这提供了“良好的动力”。俄罗斯下议院也在朝着加密货币立法的方向发展。

71月9日,土耳其政府在2019年至2023年发布的经济路线图中添加了央行发行的数字货币。根据土耳其总统提出的第11项发展计划,“基于区块链的数字央行货币将实施”。除了中央银行的数字货币,发展计划还列出了将在运输和海关业务中采用的区块链。

此外,伊朗媒体7月10日还报道称,伊朗央行行长宣布,伊朗当局计划授权加密货币开采。据报道,伊朗政府已经批准了一项行政法律,该法律将授权在伊朗开采加密货币。在此之前,伊朗长期以来一直在讨论加密货币的法律地位。

最近,国际清算银行(BIS)卡斯滕斯总经理还表示,全球央行可能不得不提前发行自己的数字货币,BIS国家货币也支持世界各国央行努力创建数字版本。BIS2019年1月发布的《谨慎行事》——70%的央行正在参与或将参与央行数字货币发行的工作或研究。

截至目前,各种迹象表明,央行数字货币(CBDC)正成为世界各国央行有意研发的新领域。

免责声明:文章内容不代表本站立场,本站不对其内容的真实性、完整性、准确性给予任何担保、暗示和承诺,仅供读者参考,文章版权归原作者所有。如本文内容影响到您的合法权益(内容、图片等),请及时联系本站,我们会及时删除处理。

为您推荐

如何规避加密货币暴跌风险?普通人应该怎么做?

如何规避加密货币暴跌风险?普通人应该怎么做?

一、加密货币暴跌的本质与特征 加密货币市场的高波动性是其固有特性,而非偶然现象。2025年12月的数据显示,比特币从10...
美股走势对加密货币有什么影响?一文解读美股与加密市场的关系

美股走势对加密货币有什么影响?一文解读美股与加密市场的关系

一、美股与加密货币的关联性演变 在2025年的全球金融市场中,美股与加密货币的联动性达到了前所未有的高度。数据显示,比特...
加密货币的价值怎么看?它们的价值由哪些因素决定?

加密货币的价值怎么看?它们的价值由哪些因素决定?

一、加密货币的价值基础与本质特征 加密货币作为一种新兴资产类别,其价值基础与传统资产存在显著差异。从本质上讲,加密货币的...
币圈最好的交易平台是哪两个?它们各有什么长处?

币圈最好的交易平台是哪两个?它们各有什么长处?

一、币圈交易平台的双巨头格局 在加密货币世界中,交易平台是每位投资者进入这个市场的必经之门。截至2025年,全球加密货币...
在币圈交易所如何进行仓位管理?币圈仓位管理技巧

在币圈交易所如何进行仓位管理?币圈仓位管理技巧

一、仓位管理:币圈生存与盈利的核心基石 在加密货币这个高波动性的市场中,仓位管理是专业交易者与普通投资者最核心的区别所在...
返回顶部